○三木市中小企業経営革新設備投資促進事業補助金交付要綱
平成26年3月31日
(目的)
第1条 この要綱は、市内の中小企業者であって設備等を整備する者に対し、三木市中小企業経営革新設備投資促進事業補助金(以下「補助金」という。)を交付することにより、市内中小企業者の経営革新を推進することを目的とする。
(1) 中小企業者 中小企業基本法(昭和38年法律第154号。以下「法」という。)第2条第1項に規定する者をいう。
(2) 経営革新 法第2条第2項に規定する経営の革新をいう。
(3) 設備等 法人税法施行令(昭和40年政令第97号)第13条第3号に規定する機械及び装置、同条第7号に規定する工具、器具及び備品並びに同条第8号のリに規定するソフトウェアであって、事業者がその事業の用に直接供するものをいう。
(補助対象者)
第3条 補助金の交付を受けることができる者(以下「補助対象者」という。)は、次の各号に掲げる要件のすべてを満たすものとする。
(1) 市内に主たる事業所を有する中小企業者又は市内に住所を有する個人事業者であって、市内で引き続き1年以上事業を営むものであること。ただし、風俗営業等の規制及び業務の適正化に関する法律(昭和23年法律第122号)第2条第1項に規定する風俗営業又は同条第5項に規定する性風俗関連特殊営業を営む者を除く。
(2) 市税を滞納していないこと。
(補助対象設備)
第4条 補助金の交付の対象となる設備等(以下「補助対象設備」という。)は、次の各号のすべてに該当するものとする。
(1) 経営革新を目的として市内に新設又は増設されるものであること。
(2) 中古品でないこと。
(3) リース契約により借り受け、又は取得するものでないこと。
(5) 本市の償却資産課税台帳に登録されるべきものであること。ただし、ソフトウェアは、この限りでない。
(6) 補助金の交付決定後に整備されるものであること。
(7) 市の他の補助金等の対象となるものでないこと。
(8) その他市長が適当でないと認めるものでないこと。
(補助対象経費)
第5条 補助金の交付の対象となる経費(以下「補助対象経費」という。)は、補助対象設備の取得に要する経費の額(消費税等相当額を除く。)とする。
(補助金の額)
第6条 補助金の額は、予算の範囲内で、補助対象経費の4分の1に相当する額(その額に1,000円未満の端数があるときは、これを切り捨てた額)とし、250万円を限度とする。
2 前項の規定にかかわらず、経営革新計画(中小企業等経営強化法(平成11年法律第18号)第8条第1項に規定する計画をいう。)又は経営力向上計画(同法第13条第1項に規定する計画をいう。)(補助対象設備の整備が含まれるものに限る。以下「経営革新計画等」という。)を策定した補助対象者で、同法第8条第3項の規定による承認又は同法第13条第3項の規定による認定を受けたものに対する補助金の額は、予算の範囲内で、補助対象経費の3分の1に相当する額(その額に1,000円未満の端数があるときは、これを切り捨てた額)とし、300万円を限度とする。
区分 | 設備等 |
管理システム | 生産管理、工程管理、在庫管理、販売管理、受発注管理、会計管理、勤怠管理その他これらに類する管理等を行うシステム |
その他 | 測量機、ドローン、3Dスキャナー、無人搬送機その他デジタル技術を活用した設備等 |
(補助回数)
第7条 前条に規定する補助金の交付は、一の対象者につき一の年度において1回限りとする。
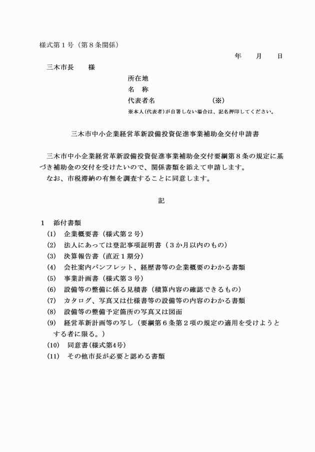
(交付申請)
第8条 補助金の交付を受けようとする者は、三木市中小企業経営革新設備投資促進事業補助金交付申請書(様式第1号)に次に掲げる書類を添えて、市長に提出しなければならない。
(1) 企業概要書(様式第2号)
(2) 法人にあっては登記事項証明書(3か月以内のもの)
(3) 決算報告書(直近1期分)
(4) 会社案内パンフレット、経歴書等の企業概要のわかる書類
(5) 事業計画書(様式第3号)
(6) 設備等の整備に係る見積書(積算内容の確認できるもの)
(7) カタログ、写真又は仕様書等の設備等の内容のわかる書類
(8) 設備等の整備予定箇所の写真又は図面
(9) 経営革新計画等の写し(第6条第2項の規定の適用を受けようとする者に限る。)
(10) 同意書(様式第4号)
(11) その他市長が必要と認める書類
(審査会による審査)
第9条 市長は、前条の規定による申請の内容(以下「申請内容」という。)を審査するため、三木市中小企業経営革新設備投資促進事業補助金交付審査会(以下「審査会」という。)を設置する。
2 審査会は、申請内容を審査し、その結果を市長に報告する。
3 審査会は、委員5人以内をもって組織する。
4 委員は、総務部長、産業振興部長及び中小企業サポートセンターコーディネーターをもって充てる。
(権利譲渡の禁止)
第11条 前条の規定による交付決定を受けた者(以下「補助事業者」という。)は、補助金の交付を受ける権利を第三者に譲渡し、又は担保に供してはならない。
(変更申請)
第12条 補助事業者は、交付決定の対象となった事業(以下「補助事業」という。)の内容を変更するときは、速やかに三木市中小企業経営革新設備投資促進事業補助金変更交付申請書(様式第7号)に市長が必要と認める書類を添えて、市長に提出しなければならない。
(中止等の届出)
第13条 補助事業者は、補助事業を中止し、又は廃止するときは、速やかに三木市中小企業経営革新設備投資促進事業中止・廃止届出書(様式第9号)を市長に提出しなければならない。
(状況報告及び実地調査)
第14条 市長は、必要があると認めるときは、補助事業者に対し、当該補助事業の実施状況等について報告を求め、実地調査を行うことができる。
(実績報告)
第15条 補助事業者は、補助事業が完了したとき又は補助金の交付決定に係る会計年度が終了したときは、速やかに三木市中小企業経営革新設備投資促進事業補助金実績報告書(様式第10号)に次に掲げる書類等を添えて市長に提出しなければならない。
(1) 補助事業に係る領収書
(2) 補助事業の完了が確認できる写真
(3) その他市長が必要と認める書類
2 市長は、前項の規定による請求があったときは、速やかに補助金を交付するものとする。
(交付決定の取消し等)
第18条 市長は、補助事業者が次の各号のいずれかに該当する場合は、補助金の交付決定の全部又は一部を取り消すことができる。
(1) この要綱の規定に違反したとき。
(2) 補助金の交付決定の内容又はこれに付した条件に違反したとき。
(3) 偽りその他不正の行為により補助金の交付を受け、又は受けようとしたとき。
2 市長は、前項の規定により補助金の交付決定を取り消した場合において、当該取り消した部分に関し、既に補助金が交付されているときは、期限を定めて、その返還を命ずるものとする。
(書類等の保存)
第19条 補助事業者は、当該補助事業に係る経理を明確にし、かつ、経理に係る書類を補助事業が完了した日の属する年の翌年度の初日から起算して5年間保存しなければならない。
(財産の保全)
第20条 補助事業者は、補助事業が完了した後も、補助金により取得した設備等を善良なる管理者の注意をもって管理するとともに、補助金の目的に従ってその効果的運用を図らなければならない。
4 市長は、前項の規定により承認をした場合において、当該承認に係る財産を補助事業者が処分したことにより当該補助事業者に収入があったときは、当該収入の全部又は一部を納付させることができる。
(その他)
第21条 この要綱に定めるもののほか、必要な事項は、市長が別に定める。
附則
この要綱は、平成26年4月1日から施行する。
附則(平成27年3月31日)
この要綱は、平成27年4月1日から施行する。
附則(平成27年3月31日)
この要綱は、平成27年4月1日から施行する。
附則(平成30年3月31日)
この要綱は、平成30年4月1日から施行する。
附則(平成30年4月1日)
この要綱は、平成30年4月1日から施行する。
附則(令和5年3月30日)
この要綱は、令和5年4月1日から施行する。
附則(令和6年3月31日)
この要綱は、令和6年4月1日から施行する。
附則(令和7年1月29日)
この要綱は、令和7年4月1日から施行する。















