○三木市住居確保給付金支給要綱
平成27年4月1日
(趣旨)
第1条 この要綱は、生活困窮者自立支援法(平成25年法律第105号。以下「法」という。)第3条第3項に規定する生活困窮者住居確保給付金(以下「給付金」という。)の支給に関し、法、生活困窮者自立支援法施行令(平成27年政令第40号)及び生活困窮者自立支援法施行規則(平成27年厚生労働省令第16号。以下「則」という。)に定めるもののほか、必要な事項を定めるものとする。
(申請)
第2条 給付金の支給を受けようとする者(以下「申請者」という。)は、生活困窮者住居確保給付金支給申請書(様式第1号。以下「申請書」という。)に次に掲げる書類を添えて市長に提出しなければならない。
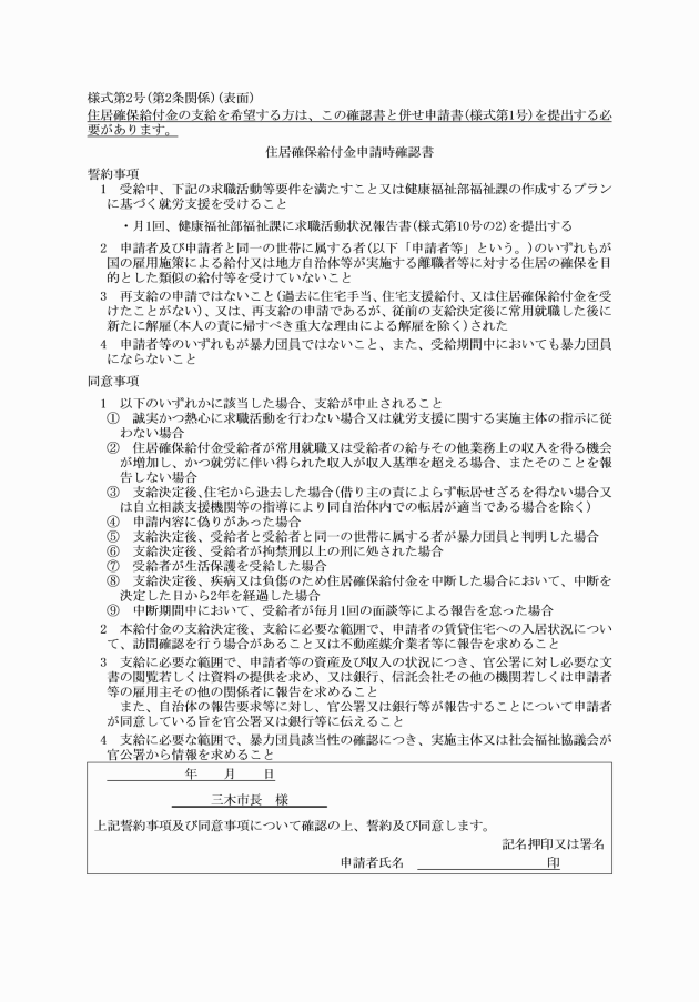
(1) 住居確保給付金申請時確認書(様式第2号)
(3) 前2号に掲げるもののほか則第13条に規定する厚生労働省社会・援護局長が定める書類
(審査等)
第3条 市長は、前条の規定による申請があったときは、書類の審査を行う。
4 申請者は、居住する住居に係る賃貸借契約書の写しを市長に提出しなければならない。ただし、住居を喪失した申請者にあっては、住宅入居後7日以内に当該住宅に係る賃貸借契約書の写し及び新住所における住民票の写しを添付し、住居確保報告書(様式第9号)を市長に提出しなければならない。
(常用就職及び就労収入の報告)
第6条 受給者は、給付金の支給決定後、常用就職(期間の定めのない労働契約又は期間の定めが6月以上の労働契約による就職をいう。以下同じ。)をした場合には、常用就職届(様式第13号)を市長に提出しなければならない。
2 前項の規定による提出を行った受給者は、当該提出を行った月以降、収入額を確認することができる書類を毎月市長に提出しなければならない。
(支給額の変更)
第7条 市長は、原則として給付金の支給額の変更を行わない。ただし、次の各号のいずれかに該当するに至ったときは、この限りでない。
(1) 給付金の支給に係る賃貸住宅の家賃額が変更された場合
(2) 給付金の額が家賃額の一部である場合において、給付金の受給期間中に受給者の世帯収入が減少し、当該収入額が基準額(則第4条第1号イに規定する基準額をいう。以下同じ。)を下回った場合
(3) 受給者の責によらず転居せざるを得ない場合又は市の指導により市内での転居が適当である場合
(支給の停止及び再開)
第8条 受給者は、国の雇用施策による給付(職業訓練の実施等による特定求職者の就職の支援に関する法律(平成23年法律第47号)第7条第1項に規定する職業訓練受講給付金をいう。以下同じ。)の受給が決定したときは、住居確保給付金支給停止届(様式第16号)を市長に提出しなければならない。
(1) 受給者が誠実かつ熱心に求職活動を行わない場合、第5条第1項に規定する求職活動等の要件を満たさない場合又は就労支援に関する市の指示に従わない場合 原則として市長が当該事実を確認した日の属する月
(2) 受給者が常用就職をし、就労に伴い得られた収入が収入基準額(基準額に家賃額を加算した額をいう。以下同じ。)を超えた場合 収入基準額を超える収入が得られた月
(3) 受給者が住宅から退去した場合(借主の責によらず転居せざるを得ない場合又は市の指導により市内での転居が適当である場合を除く。) 原則として退去した日の属する月の翌月
(4) 受給者が虚偽の申請等不適正な受給をしたことが明らかになった場合 当該事実が明らかになった日
(5) 受給者が拘禁刑以上の刑に処された場合 当該刑に処せられた事実が明らかになった日
(6) 受給者又は受給者と生計を一にする同居の親族が暴力団員と判明した場合 当該事実が明らかになった日
(7) 受給者が生活保護法(昭和25年法律第144号)に基づく生活保護費を受給した場合 市長が適当と認める日
(8) 前各号に規定するもののほか、死亡その他受給者に給付金を支給することができない事情が生じた場合 当該事実が生じた日
(不適正受給者への対応)
第11条 市長は、給付金の支給後に、受給者が虚偽の申請等不適正な受給をしたことが判明した場合は、既に支給された給付金の全部又は一部を返還させるものとする。
(その他)
第12条 この要綱に定めるもののほか必要な事項は、市長が別に定める。
附則
この要綱は、平成27年4月1日から施行する。
附則(平成27年12月28日)
この要綱は、行政手続における特定の個人を識別するための番号の利用等に関する法律(平成25年法律第27号)附則第1条第4号に掲げる規定の施行の日から施行する。
附則(平成28年4月1日)
この要綱は、平成28年4月1日から施行する。
附則(令和2年4月30日)
この要綱は、令和2年4月30日から施行する。
附則(令和6年11月29日)
(施行期日)
1 この要綱は、令和6年12月2日から施行する。
(経過措置)
2 この要綱の施行の際現に発行されている健康保険の被保険者証による本人確認については、当該被保険者証の有効期限が経過するまでの間、なお従前の例による。
附則(令和7年3月27日)
(施行期日)
1 この要綱は、令和7年6月1日から施行する。
(人の資格に関する経過措置)
2 拘禁刑又は拘留に処せられた者に係る他の条例その他の定めによりなお従前の例によることとされ、なお効力を有することとされ又は改正前若しくは廃止前の条例その他の定めの例によることとされる人の資格に関する法令の規定の適用については、無期拘禁刑に処せられた者は無期禁錮に処せられた者と、有期拘禁刑に処せられた者は刑期を同じくする有期禁錮に処せられた者と、拘留に処せられた者は刑期を同じくする旧拘留に処せられた者とみなす。
































