○三木市地方就職支援金交付要綱
令和7年4月1日
(趣旨)
第1条 この要綱は、東京圏の大学を卒業する学生に対し、兵庫県内に所在する企業に就職する活動等のために要する交通費について三木市地方就職支援金(以下「支援金」という。)を交付することに関し、兵庫県が定める兵庫県移住支援事業・マッチング支援事業・地方就職学生支援事業及び起業支援事業の実施要領に定めるもののほか、必要な事項を定めるものとする。
(1) 東京圏 埼玉県、千葉県、東京都及び神奈川県をいう。
(2) 条件不利地域 過疎地域の持続的発展の支援に関する特別措置法(令和3年法律第19号)に規定する過疎地域並びに山村振興法(昭和40年法律第64号)、離島振興法(昭和28年法律第72号)及び半島振興法(昭和60年法律第63号)の規定により指定された区域並びに小笠原諸島振興開発特別措置法(昭和44年法律第79号)に規定する小笠原諸島の地域を含む市町村(指定都市を除く。)の区域をいう。
(1) 移住等について、次のいずれにも該当すること。
ア 東京都内に本部がある東京圏内(条件不利地域を除く。以下同じ。)の大学又は大学院(以下、大学等という。)を卒業していること又は卒業する見込みであること。
イ 大学等の卒業年度において、東京圏内に継続して居住していること。
ウ 申請日において、兵庫県内に所在する企業に就職し、本市に移住していること。ただし、在学中に申請する場合は、本市に移住する意思を有していること及び県内に所在する企業に就職することが内定し、かつ就職する意思を有していること。
エ 申請日において、卒業した日から1年以内かつ就業を開始した日(以下「就業日」という。)から1年以内であること。ただし、在学中に申請する場合は、就業予定日前1年以内であること。
オ 申請日から5年以上市に継続して居住する意思を有していること。ただし、在学中に申請する場合は、卒業後に5年以上本市に継続して居住する意思を有していること。
(2) 就業先について、次のいずれにも該当すること。
ア 勤務地(在学中の場合にあっては、勤務予定地)が兵庫県内に所在すること。
イ 風俗営業等の規制及び業務の適正化等に関する法律(昭和23年法律第122号)に定める風俗営業者でないこと。
ウ 官公庁等(第三セクターのうち、地方公共団体から補助を受けている法人を除く。)でないこと。
エ 本人にとって3親等以内の親族が代表者、取締役等の経営を担う職務を務めている法人等でないこと。
オ 週20時間以上の無期雇用契約に基づく就業であること。ただし、在学中の場合にあっては、週20時間以上の無期雇用契約に基づいて就業する見込みであること。
カ 兵庫県内の勤務地限定型社員としての採用であること。ただし、在学中の場合にあっては、兵庫県内の勤務地限定型社員としての採用予定であること。
(3) 前2号に掲げるもののほか、次のいずれにも該当すること。
ア 本人及び内定先企業が、暴力団員による不当な行為の防止等に関する法律(平成3年法律第77号)第2条第2号に規定する暴力団及び同条第6号に規定する暴力団員並びにそれらの者と密接な関係を有する者でないこと。
イ 日本国籍を有しない者にあっては、永住者、日本人の配偶者等、永住者の配偶者等、定住者、特別永住者のいずれかの在留資格を有していること。
ウ 国、地方公共団体その他の団体(内定先企業を除く。)から同種の補助を受けていない又は受ける予定がないこと。
エ その他市長が支援金の対象として不適当と認めた者でないこと。
(対象経費)
第4条 支援金の交付の対象となる経費(以下「対象経費」という。)は、交付対象者が、兵庫県内に所在する企業への就職活動のために要した交通費とする。
(支援金の額等)
第5条 支援金の額は、対象経費の額(当該額に100円未満の端数があるときは、これを切り捨てた額)とし、16,000円を限度とする。
2 支援金の交付は、交付対象者一人当たり1回を限度とする。
(交付の申請)
第6条 支援金の交付を受けようとする者(以下「申請者」という。)は、三木市地方就職支援金交付申請書兼請求書(様式第1号)に次に掲げる書類を添えて、市長に申請しなければならない。
(1) 本人確認書類の写し
(3) 卒業・修了証明書の写し(在学中の場合は、在学証明書)
(4) 交通費の領収書
(5) 住民票の写し
(6) その他市長が必要と認める書類
(報告及び調査)
第8条 市長は、必要があると認めるときは、交付決定者に対し報告又は書類の提出を求め、必要な調査を行うことができる。
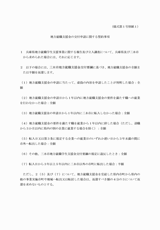
(1) 次のいずれかに該当する場合 全額
ア 虚偽の申請をした場合
イ 申請日から1年以内に支援金の要件を満たす企業への就業をしなかった場合
ウ 申請日から1年以内に本市に転入しなかった場合(申請時点において既に市内に住民票がある場合を除く。)
エ 就業日から1年以内に支援金の要件を満たす企業の職を辞した場合(退職日から3か月以内に県内の別の企業に就業する場合を除く。)
オ 転入日又は第3条に規定する企業への就業日のいずれか遅い日から3年未満の間に市外へ転出した場合
カ その他この要綱の規定に違反したとき。
(2) 転入日又は第3条に規定する企業への就業日のいずれか遅い日から3年以上5年未満の間に市外へ転出した場合 半額
3 市長は、支援金の交付決定の全部又は一部を取り消したときは、その旨を当該交付決定者に通知するものとする。
(雑則)
第10条 この要綱に定めるもののほか、必要な事項は、市長が別に定める。
附則
この要綱は、令和7年4月1日から施行する。









