○三木市自家消費型住宅用太陽光発電設備等導入補助金交付要綱
令和7年9月30日
(趣旨)
第1条 この要綱は、自家消費型住宅用太陽光発電設備及び蓄電池(以下「設備等」という。)を一体的に導入する者を支援することにより、環境影響の少ない太陽光発電設備の設置を推進し、温室効果ガスの排出の削減を図るため、兵庫県が定める令和7年度兵庫県環境部補助金交付要綱(以下「県要綱」という。)に基づき実施する事業について、当該事業に要する経費の一部に対し、三木市自家消費型住宅用太陽光発電設備等導入補助金(以下「補助金」という。)を交付することについて、県要綱に定めるもののほか、必要な事項を定めるものとする。
(補助対象者等)
第2条 補助金の交付を受けることができる者(以下「補助対象者」という。)、補助金の交付の対象となる事業(以下「補助対象事業」という。)、補助金の対象となる経費(以下「補助対象経費」という。)及び補助金の額については、別表に掲げるとおりとする。
2 補助対象者が疾病その他の理由により、この要綱に関する手続きが困難な場合は、個人を代理人とし、手続きを委任することができる。
(交付申請)
第3条 補助金の交付を受けようとする者(以下「申請者」という。)は、三木市自家消費型住宅用太陽光発電設備等導入補助金交付申請書(様式第1号)に次に掲げる書類を添えて、市長が指定する期日までに市長に提出しなければならない。
(1) 誓約書(様式第1号の2)
(2) 自家消費型住宅用太陽光発電設備等導入計画書(様式第2号)
(3) 委任状(補助金の申請に係る事務を委任する場合に限る。)(様式第3号)
(4) 見積書及び見積内訳書の写し又は契約書及び契約内訳書の写し
(5) (既築住宅の場合)設備等を設置する土地・建物の全部事項証明書又は固定資産税に係る評価証明書等
(6) (既築住宅の場合)申請者の設置地への居住状況を示す公的書類
(7) 設置する設備等の仕様が分かるもの(カタログ等の写し)
(8) 設備等設置前の現況写真
(9) 発電量及び自家消費量に係る根拠書類(設備等設置事業者によるシミュレーション等)
(10) 国の補助金を利用する場合にあっては、設備等について補助を受けていないことが確認できる書類
(11) 交付要件該当に係る確認書(様式第4号)
2 市長は、前項の規定による補助金の交付決定(以下「交付決定」という。)に当たり、必要な条件を付することができる。
(申請の取下げ)
第5条 交付決定を受けた者(以下「補助事業者」という。)は、当該通知に係る交付決定の内容又はこれに付された条件に不服があるときは、当該通知を受けた日の翌日から起算して15日以内に三木市自家消費型住宅用太陽光発電設備等導入補助金交付申請取下書(様式第6号)により申請の取下げをすることができる。
(補助事業の着手の届出)
第6条 補助事業者は、補助事業者が交付決定を受けた事業(以下「補助事業」という。)に着手したときは、その旨を市長に報告しなければならない。
(1) 補助事業に対する経費の変更
(2) 補助事業に要する経費の配分の変更。ただし、補助事業の対象となる経費相互間の20パーセント以内の変更は除く。
(補助事業の廃止及び中止)
第8条 補助事業者は、補助事業を中止し、又は廃止しようとするときは、速やかに三木市自家消費型住宅用太陽光発電設備等導入補助事業中止(廃止)承認申請書(様式第9号)を市長に提出し、その承認を受けなければならない。
(補助事業の遂行状況報告等)
第9条 補助事業者は、市長から補助事業の遂行状況の報告を求められたときは、市長が別に定めるところにより当該報告をしなければならない。
2 補助事業者は、補助事業が予定の期間内に完了する見込みがない場合又は補助事業の遂行が困難となった場合は、速やかに三木市自家消費型住宅用太陽光発電設備等導入補助事業遂行困難状況報告書(様式第11号)を市長に提出した上でその指示を受けなければならない。
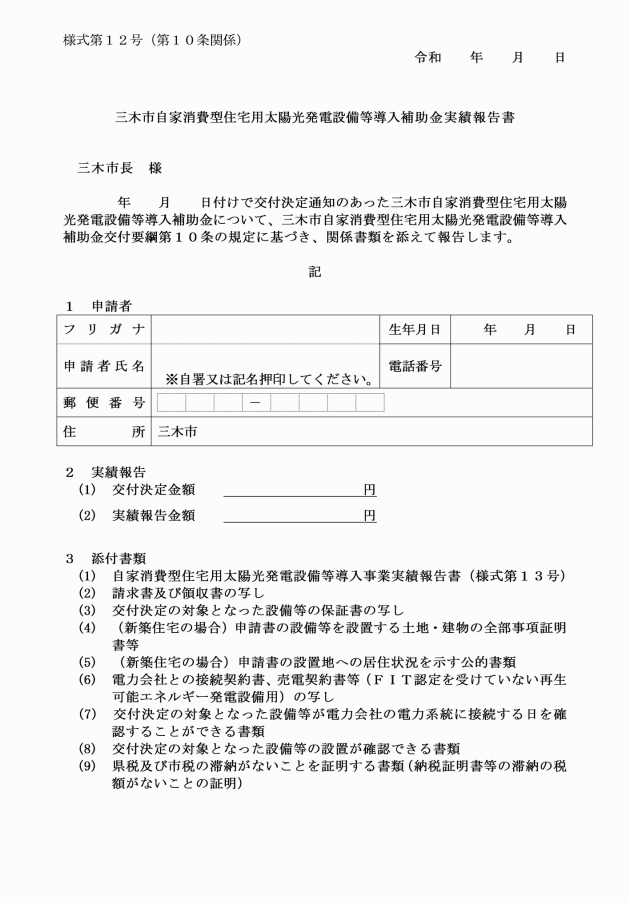
(実績報告)
第10条 補助事業者は、補助事業が完了したときは、市長が指定する期日までに三木市自家消費型住宅用太陽光発電設備等導入補助金実績報告書(様式第12号)に次に掲げる書類を添えて、市長に提出しなければならない。
(1) 事業実績報告書(様式第13号)
(2) 請求書及び領収書の写し
(3) 交付決定の対象となった設備等の保証書の写し
(4) (新築住宅の場合)申請書の設備等を設置する土地・建物の全部事項証明書等
(5) (新築住宅の場合)申請書の設置地への居住状況を示す公的書類
(6) 電力会社との接続契約書、売電契約書等(FIT認定を受けていない再生可能エネルギー発電設備用)の写し
(7) 交付決定の対象となった設備等が電力会社の電力系統に接続する日を確認することができる書類
(8) 交付決定の対象となった設備等の設置が確認できる書類
(9) 県税及び市税の滞納がないことを証明する書類(納税証明書等の滞納の税額がないことの証明)
(是正命令等)
第11条 市長は、前条の規定による実績報告があった場合において、当該事業の成果が交付決定の内容及びこれに付した条件に適合しないと認めるときは、当該内容等に適合させるための措置を取るべきことを当該補助事業者に命ずることができる。
2 市長は、確定した補助金の額が、交付決定額と同額であるときは、前項の規定による通知を省略することができる。
2 市長は、前項の規定による請求があったときは、補助金を交付する。
(交付決定の取消し等)
第14条 市長は、補助事業者が次の各号のいずれかに該当すると認めたときは、当該交付決定の全部又は一部を取り消すものとする。
(1) この要綱の規定に違反したとき。
(2) 補助金をその目的以外に使用したとき。
(3) 偽りその他不正な手段により補助金の交付を受けたとき。
(4) 第5条の規定による申請取下げの申し出があったとき。
3 市長は、第1項の規定により補助金の交付決定を取り消した場合において、当該取り消した部分に関し、既に補助金を交付しているときは、期限を定め、その返還を命ずるものとする。
(加算金及び遅延利息)
第15条 補助事業者は、前条第3項の規定により補助金の返還を命じられたときは、その命令に係る補助金の受領の日から納付の日までの日数に応じ、当該補助金の額につき年10.95パーセントの割合で計算した加算金を市に納付しなければならない。
2 補助事業者は、前条第3項の規定により補助金の返還を命じられ、これを期限までに納付しなかったときは、納付期限の翌日から納付の日までの日数に応じ、当該未納付額につき年10.95パーセントの割合で計算した遅延利息を市に納付しなければならない。
(帳簿の備付け)
第16条 補助事業者は、補助事業に係る収入及び支出の状況を明らかにした帳簿を備え、収入及び支出について証拠書類を整理し、当該補助事業が完了した年度の翌年度から5年間保存しなければならない。
(財産の処分の制限)
第17条 補助事業者は、当該補助事業により取得し、又は効用の増加した財産を、次に掲げる処分制限期間内に、補助金の交付の目的に反して使用し、譲渡し、交換し、貸し付け又は担保に供する場合において、その取得価格又は効用の増加価格が50万円以上であるときは、市長の承認を受けなければならない。
(1) 太陽光発電設備 17年
(2) 蓄電池 6年
2 補助事業者は、前項の承認の対象となる財産に係る台帳を備え、その処分制限期間の間、保存しておかなければならない。
(調査等)
第18条 市長は、必要があると認めたときは、補助事業者に対し、補助金の執行状況等について必要な書類、帳簿等を調査し、又は報告を求めることができる。
(補則)
第19条 この要綱に定めるもののほか、必要な事項は、市長が別に定める。
附則
この要綱は、令和7年10月1日から施行する。
別表
補助対象者 | 次に掲げる要件を全て満たす者 (1) 三木市内で自ら居住する新築・既築住宅に太陽光発電設備(自家消費型)及び蓄電池を一体的に導入する者 (2) 再生可能エネルギー電気の利用の促進に関する特別措置法(平成23年法律第108号)に基づくFIT制度又はFIP制度の認定を取得しない者 (3) 発電した電力量の30%以上を、補助事業に係る住宅の敷地内で自ら消費する者 (4) 暴力団員等(三木市暴力団排除条例(平成24年三木市条例第1号)第2条第2号に規定する暴力団員及び同条第3号に規定する暴力団密接関係者をいう。)でないこと。 (5) 県税及び市税の滞納がないこと。 | ||||
補助対象事業 | (1) 太陽光発電設備の設置 (2) 蓄電池の設置 ただし、自ら所有し居住する住宅に設置される個人が設置する設備に限る。 | ||||
補助対象経費 | 設備等の購入費用及びその設置に係る工事費用 ただし、それぞれ単体の導入は補助対象外とする。 ※ 補助対象経費は事業を行うために必要な経費で、本事業で導入されたことを証明できるものに限る。 ※ 消費税及び地方消費税は対象外とする。 ※ 他補助金の交付(予定)額を除くこと。 ※ 補助金の交付決定前に発注、契約、支払いをした経費については、補助金の交付の対象とならないため、留意すること。 | ||||
補助金額 | 予算の範囲内で、次に定める額とする。 | ||||
対象 | 補助額 | 上限 | |||
太陽光発電設備 | 7万円/kW ただし、太陽光パネルとパワーコンディショナーの出力の低い値(小数点以下切捨)に乗じて算出 | 5kW(35万円) | |||
蓄電池 | 対象となる蓄電池価格の1/3 (上限14.1万円/kWh) ※蓄電池の容量は、小数点第二位以下切捨 | 5kWh (23.5万円) | |||
















