○三木市就学前教育・保育施設整備事業補助金交付要綱
令和7年7月31日
(目的)
第1条 この要綱は、市内の民間就学前教育・保育施設に対し、施設の整備に要する費用の一部を補助することにより、こどもを安心して育てることができる体制を確保し、もって児童の福祉と健全な育成に寄与することを目的とする。
(定義)
第2条 この要綱において使用する用語の意義は、就学前教育・保育施設整備交付金交付要綱(令和5年8月22日付けこ成事第466号こども家庭庁長官通知別紙。以下「国交付要綱」という。)において使用する用語の例による。
(補助対象者)
第3条 この要綱による補助金(以下「補助金」という。)の交付を受けることができる者は、市内において認定こども園を運営する社会福祉法人若しくは学校法人又は市内において小規模保育事業所を運営する者のうち、国交付要綱に基づき、国から就学前教育・保育施設整備事業補助金の交付決定を受けた対象事業を実施する事業者とする。
(補助対象事業)
第4条 補助金の交付の対象となる事業(以下「補助対象事業」という。)は、認定こども園又は小規模保育事業所の施設整備事業、防音壁整備事業及び防犯対策強化整備事業とする。
(補助対象経費)
第5条 補助金の交付の対象となる経費(以下「補助対象経費」という。)は、補助対象事業に応じ、それぞれ国交付要綱別表1―1から1―5までのうち、4対象経費の欄に掲げる費用とする。ただし、国交付要綱7各号に掲げる費用については、補助対象経費としない。
(補助金の額)
第6条 補助金の額は、予算の範囲内において、当該施設整備に係る国交付要綱別表1―8で規定する国の負担割合分の額に市の負担割合分の額を加えた額とし、国交付要綱8に規定する交付金の算出方法により算出する。ただし、算出された額に千円未満の端数が生じたときは、これを切り捨てた額とする。
(交付申請)
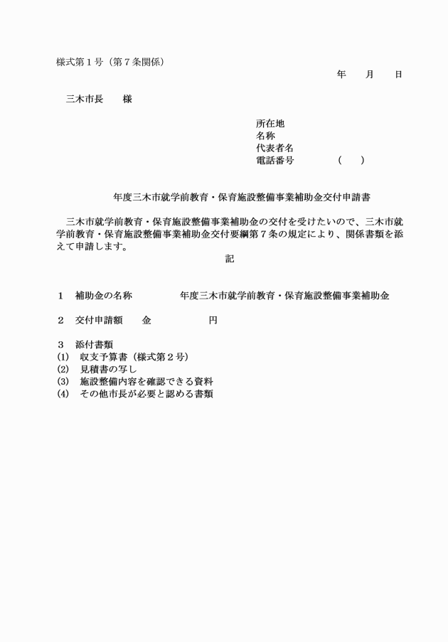
第7条 補助金の交付を受けようとする者(以下「申請者」という。)は、三木市就学前教育・保育施設整備事業補助金交付申請書(様式第1号)に、次に掲げる書類を添えて市長に提出しなければならない。
(1) 収支予算書(様式第2号)
(2) 見積書の写し
(3) 施設整備内容を確認できる資料
(4) その他市長が必要と認める書類
(補助事業の中止及び廃止)
第10条 補助事業者は、補助事業を中止し、又は廃止しようとするときは、速やかに三木市就学前教育・保育施設整備事業中止・廃止承認申請書(様式第6号)を市長に提出し、その承認を受けなければならない。
(実績報告)
第11条 補助事業者は、補助事業が完了したときは、速やかに三木市就学前教育・保育施設整備事業補助金実績報告書(様式第8号)に次に掲げる書類を添えて、市長に提出しなければならない。
(1) 収支決算書(様式第9号)
(2) 補助対象経費を事業者に対し支払った領収書又は補助対象経費の振込を行ったことを金融機関が証明した書類の写し
(3) 納品書の写し
(4) その他市長が必要と認める書類
2 市長は、前項の規定による請求があったときは、補助金を交付するものとする。ただし、市長は、必要があると認めるときは、概算払をすることができる。
(交付決定の取消し等)
第14条 市長は、補助事業者が次の各号のいずれかに該当すると認めたときは、当該交付決定の全部又は一部を取り消すものとする。
(1) この要綱の規定に違反したとき。
(2) 偽りその他不正な手段により補助金の交付を受けたとき。
3 市長は、第1項の規定により補助金の交付決定を取り消した場合において、当該取り消した部分に関し、既に補助金を交付しているときは、期限を定め、その返還を命ずるものとする。
(1) 補助金返還相当額が分かる資料
(2) その他市長が必要と認める書類
2 市長は、前項の規定による報告があったときは、期限を定め、当該補助金に係る消費税等仕入控除税額の全部又は一部の返還を命じなければならない。
3 補助事業者は、前項の規定により当該補助金に係る消費税等仕入控除税額の返還を命ぜられたときは、当該補助金に係る消費税等仕入控除税額の全額又は一部を市に返還しなければならない。
(加算金及び遅延利息)
第16条 補助事業者は、第14条第3項の規定により補助金の返還を命じられたときは、その命令に係る補助金の受領の日から納付の日までの日数に応じ、当該補助金の額につき年10.95パーセントの割合で計算した加算金を市に納付しなければならない。
(帳簿の備付け)
第17条 補助事業者は、補助事業に係る収入及び支出の状況を明らかにした帳簿を備え、収入及び支出について証拠書類を整理し、当該補助事業の額の確定の日(事業の中止又は廃止の承認を受けた場合には、その承認を受けた日)の属する年度の翌年度から5年間保存しなければならない。
2 前項の規定にかかわらず、当該補助事業により取得し、又は効用の増加した財産がある場合は、帳簿を前記の期間を経過後、当該財産の財産処分が完了する日又は補助金等に係る予算の執行の適正化に関する法律施行令(昭和30年政令第255号。以下「適化法施行令」という。)第14条第1項第2号の規定によりこども家庭庁長官が別に定める期間を経過する日のいずれか遅い日まで保管しておかなければならない。
(調査等)
第18条 市長は、必要があると認めたときは、補助事業者に対し、補助金の執行状況等について必要な書類、帳簿等を調査し、又は報告を求めることができる。
(財産の処分の制限)
第19条 補助事業者は、補助事業により取得し、又は効用の増加した不動産及びその従物並びに補助事業により取得し、又は効用の増加した価格が単価300,000円以上の機械、器具その他の財産については、適化法施行令第14条第1項第2号の規定によりこども家庭庁長官が別に定める期間を経過するまで、市長の承認を受けないで当該補助金の交付の目的に反して使用し、譲渡し、交換し、貸し付け、担保に供し、又は廃棄してはならない。
2 市長の承認を受けて財産を処分することにより収入があった場合には、市長はその収入の全部又は一部を市に納付させることができる。
3 補助事業者は、補助事業により取得し、又は効用の増加した財産について、事業完了後においても善良な管理者の注意をもって管理し、その効率的な運用を図らなければならない。
(補則)
第20条 この要綱に定めるもののほか、必要な事項は、市長が別に定める。
附則
(施行期日)
1 この要綱は、令和7年8月1日から施行する。
(有効期限)
2 三木市民間認定こども園等整備事業補助金交付要綱(平成26年10月1日制定)及び三木市民間小規模保育施設整備補助金交付要綱(平成28年12月1日制定。以下、これらを「旧要綱」という。)は、廃止する。
(経過措置)
3 前項の規定にかかわらず、旧要綱の規定により、この要綱の施行の日(以下「施行日」という。)の前日までに補助金の交付申請を行った者については、旧要綱の規定は、施行日以後も、なお従前の例による。












